公司简介
COMPAMY PROFILE
校企一站式信息化建设服务商
广东乾润科技发展有限公司,是一家专注于校企信息化产品研发、校企信息化建设综合解决方案提供商。我们致力成为众多学校、政府与社会组织机构以及企业信赖的长期合作伙伴。
乾润科技深耕于校企信息化建设领域,提供产品研发与销售、一体化综合解决方案服务。公司自主研发的智慧校园、智慧网络、智慧零售三大核心产品体系,适用于各大高校、大中专院校等不同体系的各类学校、政府与社会组织机构、现代化农贸市场等应用场景。我们不断创新,追求极致的产品体验,为全面提升校企信息管理水平、提升用户体验,为推动校企信息化建设赋能。
我们通过资产重组,控股广州市乾润信息技术有限公司,广州斑驴文化传播有限公司两家分支机构,深层次的发展信息化建设项目型孵化、文化信息平台建设,更全面的满足用户以及合作伙伴在工作、生活、精神建设上深层次的需求。
乾润服务
服务内容
SERVICE CONTENT
乾润科技致力于通过长效的信息化技术手段,帮助客户构建优秀的、可持续发展的信息化建设系统。
乾润科技为学校、企业与社会组织机构提供校企信息化产品,构建校企信息化解决方案,为校企信息化建设与价值效益提升赋能。
货运安检:构建货运安检信息化平台,完整采集、处理、存储过检货物品名、安检、航班等信息。实现对航空货物在安全检查过程中的货物运输信息、安全检查信息、货物安全检查图像及安全检查现场音视频等信息的存储、传输、检索和分析,提升货运处理能力及自动化、信息化、智能化水平。实行货运信息审核、货代信用管理、智能排票、智能排班、货检质量监管、专业技能培训与考核等源头管控,建立联合监管、统筹协调的协同化工作机制,完善货运安检标准化流程。
智慧校园:以学校日常管理、师生基础为核心,融合学校数据中台(OpenAPI)、数字化校园系统、OA办公、教务系统、人力资源管理系统、评价考核系统、在线课堂、线上考试系统、教学资源管理系统、网站系统、校园安全等信息化管理系统,为学校提供一体化的综合解决方案,搭建智慧校园综合服务平台。优化校园一站式生活体验,提升校园安全系数,降低学校管理成本。
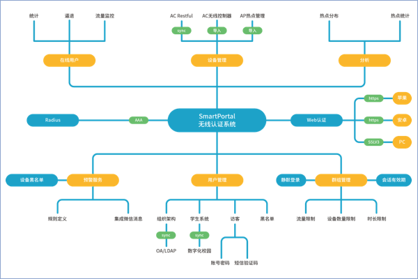
智慧网络:SmartPortal无线认证平台解决学校师生校园账号上网和计费功能,可集成AC、AP管理、可满足校园上网行为管理、日志数据追踪、等保要求。SmartCloud融合云安全平台集成堡垒机服务、WebProxy、密码审计、日志管理、服务器监控、一键巡检功能等。
智慧零售:致力于打造线下门店联动线上商城的全渠道立体化销售平台,为社区生鲜超市、零售连锁品牌、农贸市场提供一体化的智能运营管理O2O整体解决方案。集自动结算收银系统、门店商品管理系统、商品溯源系统、CRM客户管理系统,结合移动小程序、公众号、线上商城提供全方位的销售平台。通过线下门店销售情况实时调整线上商品库存及价格,深度融合线上线下优势,促进潜在客户转换。通过大数据分析能力,进行客户群体消费习惯分析,实现智能导购,有效刺激用户参与消费,提升经营效率。
乾润科技坚持统筹兼顾、分步实施、统一平台、统一管理、资源共享、稳定安全原则,在整合利用现有资源的基础上,不断优化、完善系统服务功能,构建集信息开发、应用、管理、服务与建设一体化的信息化体系。
乾润科技产品 通过通信数据加密、基于ukey的数据加密解密、定期漏洞扫描等多种手段来确保软件系统安全;最高可满足计算机等级保护2.0三级要求。
7*24小时无忧服务,技术大牛即呼即应,为系统安全保驾护航。
产品介绍
PRODUCTION
货运安检
FREIGHT SECURITY INSPECTION
构建货运安检信息化平台,完整采集、处理、存储过检货物品名、安检、航班等信息。实现对航空货物在安全检查过程中的货物运输信息、安全检查信息、货物安全检查图像及安全检查现场音视频等信息的存储、传输、检索和分析,提升货运处理能力及自动化、信息化、智能化水平。实行货运信息审核、货代信用管理、智能排票、智能排班、货检质量监管、专业技能培训与考核等源头管控,建立联合监管、统筹协调的协同化工作机制,完善货运安检标准化流程。


智慧校园
SMART CAMPUS
智慧校园是乾润科技公司自主研发的针对校内管理的整体解决方案。通过基础设施搭建和服务的配置,可以让学校快速完成基础信息化建设或者改造,让数据更快的能够流转和存储,并通过分析产生价值。解决方案能有效地帮助教师们提高工作效率和教学质量50%以上,目前已有较多高校和职校引入使用智慧校园平台。智慧校园移动端可提供app,小程序,公众号,企业微信整合方案。
智慧网络
SMART NETWORK
智慧化网络管理服务,涵盖无线认证、混合云一体化管理、网络安全、设备监控、日志监控和日志分析、口令管理平台等,让科技改变传统网络管理模式。
核心产品SmartPortal无线认证平台,计费平台,可让您轻松解决混合品牌无线网络认证,漫游不掉线;
核心产品SmartCloud融合云安全平台,提供堡垒机服务、安全WebProxy、安全内外网穿透,轻松管理、应用庞大网络,减低管理成本。
核心产品SmartPortal无线认证平台,计费平台,可让您轻松解决混合品牌无线网络认证,漫游不掉线;
核心产品SmartCloud融合云安全平台,提供堡垒机服务、安全WebProxy、安全内外网穿透,轻松管理、应用庞大网络,减低管理成本。


智慧零售
SMART RETAIL
致力于打造线下门店联动线上商城的全渠道立体化销售平台,为社区生鲜超市、零售连锁品牌、农贸市场提供一体化的智能运营管理O2O整体解决方案。集自动结算收银系统、门店商品管理系统、商品溯源系统、CRM客户管理系统,结合移动小程序、公众号、线上商城提供全方位的销售平台。通过线下门店销售情况实时调整线上商品库存及价格,深度融合线上线下优势,促进潜在客户转换。通过大数据分析能力,进行客户群体消费习惯分析,实现智能导购,有效刺激用户参与消费,提升经营效率。
分支机构
BRANCH


联系我们
CONTACT US
联系我们
广东乾润科技发展有限公司
公司地址:广州市天河区元岗路200号慧通产业园 B9栋313房
联系电话:020-32378096
服务邮箱:service@qianrun.com.cn
Copyright © 2020 广东乾润科技发展有限公司 版权所有 粤ICP备2020088693号

